A schematic view of zppy
The following example provides a schematic view of how zppy functions.
For this example, assume a researcher has 200 years of simulation data.
Figure 1 displays some of the tasks they might configure zppy to run:
20-year atmosphere monthly and seasonal climatologies, optionally regridded
20-year atmosphere monthly and seasonal climatologies resolving the diurnal cycle (eight times per day in this example, meaning eight data points per day with each point representing a three-hour time block of monthly or seasonally averaged values), optionally regridded
10-year atmosphere monthly time-series, optionally regridded
10-year atmosphere daily time-series, optionally regridded
10-year atmosphere monthly time-series, globally averaged
10-year land monthly time-series, optionally regridded
The scientist can also configure zppy to generate helpful plots such as:
E3SM Diags for 20-year periods, (E3SM Diags includes many diagnostic sets – this example assumes the researcher would like to run them all)
MPAS-Analysis for 50-year periods
Global time series plots for 50-year periods
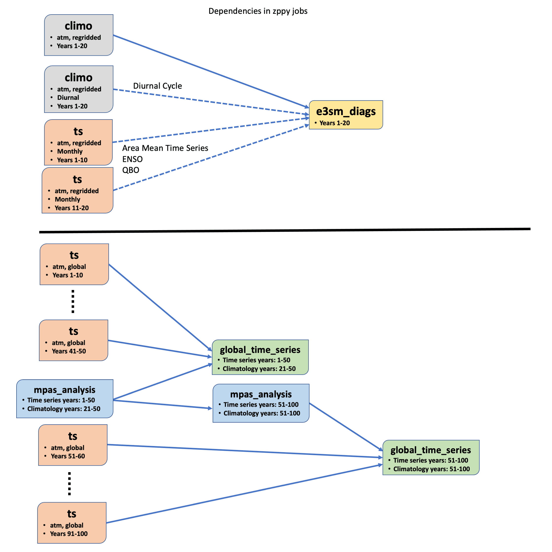
The figures illustrate schematically how zppy would function in this example. Figure 1 shows how zppy uses sections of the configuration file and bash/Jinja2 templates to launch jobs. Figure 2 shows two possible job dependency graphs.
The top graph in Figure 2 shows the dependencies for the years 1-20 E3SM Diags task. This task requires the monthly climatology for years 1-20. Because the researcher wants to run the diurnal cycle diagnostic set, the diurnal climatology for years 1-20 is also required. Since the scientist wants to run the area mean time series, ENSO, and QBO diagnostic sets, the monthly time-series for years 1-10 and years 11-20 are required.
The bottom graph in Figure 2 shows the dependencies for the global time series plots. The plots for years 1-50 require the the monthly time-series for years 1-10, 11-20, 21-30, 31-40, and 41-50 in addition to MPAS-Analysis for years 1-50. The plots for years 51-100 have similar requirements – however the graph calls attention to the fact that MPAS-Analysis for years 51-100 itself depends on MPAS-Analysis for years 1-50.
Figure 1. Illustration of how zppy uses sections of the configuration file and bash/Jinja2 templates to launch various jobs. climo stands for climatology and ts stands for time series. Note that the configuration file is abridged – see the zppy tutorial for more complete examples.
Figure 2. Two possible job dependency graphs. climo stands for climatology and ts stands for time series.